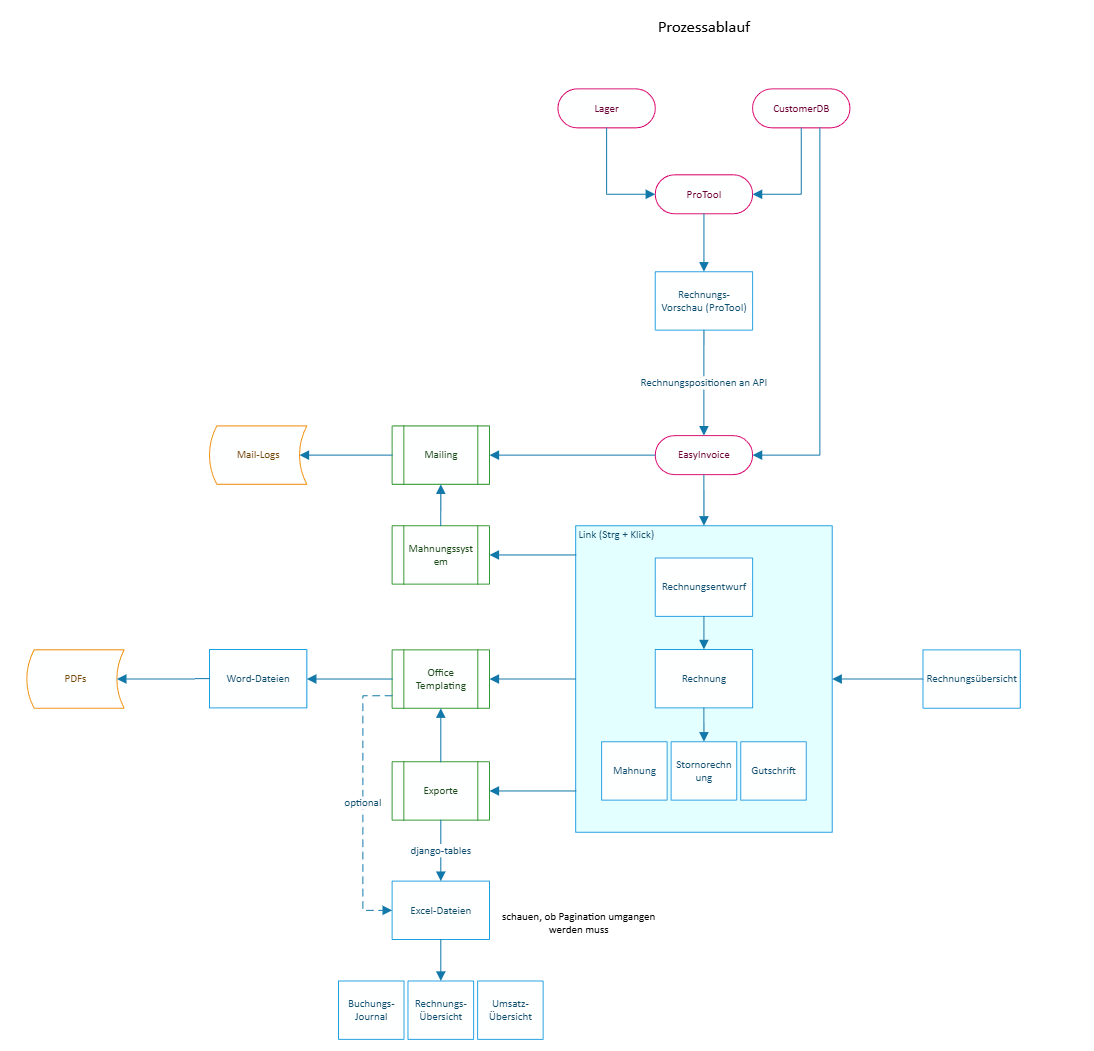
EasyInvoice ist ein Tool für die Buchhaltung. Es ermöglich die Erstellung, Verwaltung und das Versenden von Angeboten, Rechnungen, Gutschriften und Mahnungen. Außerdem bietet es die Möglichkeit durch eine Schnittstelle Rechnungsdaten nach EasyInvoice zu importieren.

- Startseite öffnet sich und sieht wie folgt aus:

- Dann für Rechnungen erstellen auf den Reiter „Rechnungen“ klicken
- Blauer Button mit „neu hinzufügen“ ermöglicht das erstellen einer neuen Rechnung
- Es öffnet sich folgende Maske bei der man die korrekten Werte eingeben kann

- Standardsteuersatz von 19% ist festgelegt
- Zahlungsbedingungen können händisch eingetragen werden, man kann aber auch den kleinen grünen Button neben Rechnungsdaten klicken und diese werden dann automatisch aus der CustomerDB übernommen (diese speziellen Zahlungbedingungen hat IBP ihrem Kunden zugewiesen)
- Diese Zahlungsbedingungen betreffen Skontodaten, Skontozeitraum, Skontowert und Zahlungsziel und schriftlich. Zahlungsbedingungen

- Man kann per Toggle-Button auch Mahnungen für diese spezielle Rechnung ausschließen, dies kann aber auch an einem späteren Zeitpunkt aus oder abgewählt werden
- „Ersteller“ (oben rechts in der Maske) wird autom. Befüllt und ist die Person, die am Ende die Rechnung von einem Entwurf in eine richtige Rechnung umgewandelt hat
- Ebenso gilt dies für das Feld „Ausstelldatum“ und „Rechnungsnummer“
- Gelber Button unten links „Wandeln (nicht umkehrbar)“ beschreibt den Prozess von einem Rechnungsentwurf in eine nicht mehr veränderbare Rechnung
- Wenn alle Positionen und Daten korrekt sind, wird der blaue Button „Entwurf speichern“ geklickt und es öffnet sich eine Übersicht (wird in der Datenbank auch als Entwurf gespeichert)

- Mittels blauem Button oben rechts kann man die dargestellten Daten dennoch bearbeiten
- In der Reiter-Übersicht zeigt es dann alle Rechnungen an, eben auch den erstellten Entwurf (dies kann über die Filter sich direkt anzeigen lassen)
- Dann wird eine PDF – Rechnung generiert

- Die Buchhaltung bekommt von ProTool in der Regel eine E-Mail, dass ein Protokoll zur Rechnungserstellung freigegeben ist
- Dort befindet sich ein Link zu einem Rechnungsentwurf, wenn man diesen öffnet sieht das so aus:

- Übergangsphase (bis EasyInvoice vollkommen bei IBP im Workflow ist) steht ganz unten ein blauer Button mit „Als Entwurf speichern“

- Jedes Mal, wenn dieser Button geklickt wird, wird in EasyInvoice ein Rechnungsentwurf übertragen
- Später ist es dann der Button „Rechnung generieren“, doppelte Übertragung ist deaktiviert
- Rechnung per E-Mail versenden

- Rechnungs-Mails kann man im Admin-Panel bearbeiten nach seinen Wünschen bearbeiten
- In der Übersichtstabelle mit den Reitern wird auch angezeigt, ob eine Rechnung schon versendet wurde oder nicht
- Wenn eine Mail mit der Rechnung versendet wurde, kann sie nicht noch einmal versendet wurde
Für Rechnungen/Stornorechnungen/Gutschriften können DATEV Exporte erzeugt werden. Wie in EasyInvoice üblich können Zeitraum und Art der Dokumente (Entwürfe etc.) über die Filter frei gewählt werden, allerdings sieht der DATEV Standard Einschränkungen vor:
- Die exportierten Dokumente sollten alle aus dem selben Fiskaljahr/Kalenderjahr stammen
- Es sollten nur Dokumente, die keine Entwürfe mehr sind, exportiert werden (die Belegnummer sollte Aufschluss über den Status des Dokuments geben, allerdings können Probleme beim importieren in andere Programme vermieden werden, wenn nur nicht-Entwürfe exportiert werden)
- Der DATEV-Standard sieht keine Dokumente mit Gesamtbetrag von 0 € vor. Das sollte in der Praxis bei Rechnungen vermutlich nicht vorkommen, ist aber technisch in EasyInvoice möglich und sollte beim Import in andere Programme Beachtung finden.
...
...
Für Dokumentvorlagen (PDF Generierung aus DOCX Vorlagendateien) können Variablen eingesetzt werden.
Generell gilt, dass alle Variablen nach folgendem Muster aufgebaut sind {{ object.VARIABLEN_NAME }}. Die entsprechenden Variablen sind detailliert in folgenden Dokument beschrieben:
https://trivitecgmbh-my.sharepoint.com/:x:/g/personal/tony_richter_trivitec_de/EarOAupCR1xFoxCgVLFwMhwBOaxnKcIAK09LfCJaOANS7Q?e=9O9hgu
Passwort: easyinvoice
- Für die Bearbeitung von Vorlagen-Dokumenten im DOCX Format hat sich LibreOffice als vorteilhaft erwiesen, da MS Word teilweise einen verminderten Funktionsumfang bietet (Kopf und Fußzeilen-Positionierung oder Bilder-/Text-Fluss.
- Das Kopieren von Variablen per Copy/Paste (Strg + C/V) hat sich teilweise als problematisch erwiesen. Hier wird empfohlen die Variablen entwender mit Strg+Umsch+V einzufügen und sämtliche Formatierungen zu ignorieren oder die Variablen am Stück ohne Leerzeichen abzuschreiben um etwaige autom. Änderungen des Textes zu vermeiden
- LibreOffice hat die Eigenschaften Tabellen, die aneinander gereiht sind, zu verbinden. Das ist mit Hinblick auf die Anforderung bzgl der Rechnungs-Positionstabelle (siehe Variablen-Dokumentation) problematisch. Man kann Tabellen über das Hauptmenü wieder auftrennen.
- Außerdem als vorteilhaft erwiesen hat sich das Anzeigen lassen von Whitespace (Leerzeichen, Zeilenumbrüchen etc.). Hier kann im besonderen festgestellt werden ob ein Zeilenumbruch auch einen Paragraphen abschließt oder nicht (Variablen können nur innerhalb eines Paragraphen befüllt werden und sich nicht über 2 Paragraphen hinweg erstrecken)

Release Date:
-
Angebote mit Status "Rechnung gestellt" erscheinen in der Angebotspipeline jetzt nur noch in der Spalte "Rechnung gestellt" und nicht mehr zusätzlich in ihrer ursprünglichen Status-Spalte
-
XLSX/CSV-Export: Spalten wie Angebote, Rechnungen, Bezahlobjekt, Versandstatus, Bezahlstatus, Storniert, Mahnbefreiung, Aktiv-Status und Nächstes Rechnungsdatum geben im Export nun lesbare Werte (z.B. "Ja"/"Nein") statt HTML-Tags oder nicht darstellbare Emojis aus
-
Die Zahlungsbedingungen speichern nun auch nach einem Sync wieder die Firmen- und Standortzuordnung
- Performance-Optimierung aller Dokumenten-Listenansichten (deutlich schnellere Ladezeiten)
- Verknüpfte Rechnungen in der Angebotsliste sind jetzt anklickbar
- Adresslogik beim Speichern von Dokumenten nutzt zentrale Funktion aus der CustomerDB
- Design Change in Select2 für bessere Lesbarkeit
Release Date: 20.04.2026
-
Angebote mit Status "Rechnung gestellt" erscheinen in der Angebotspipeline jetzt nur noch in der Spalte "Rechnung gestellt" und nicht mehr zusätzlich in ihrer ursprünglichen Status-Spalte
-
XLSX/CSV-Export: Spalten wie Angebote, Rechnungen, Bezahlobjekt, Versandstatus, Bezahlstatus, Storniert, Mahnbefreiung, Aktiv-Status und Nächstes Rechnungsdatum geben im Export nun lesbare Werte (z.B. "Ja"/"Nein") statt HTML-Tags oder nicht darstellbare Emojis aus
-
Die Zahlungsbedingungen speichern nun auch nach einem Sync wieder die Firmen- und Standortzuordnung
- Performance-Optimierung aller Dokumenten-Listenansichten (deutlich schnellere Ladezeiten)
- Verknüpfte Rechnungen in der Angebotsliste sind jetzt anklickbar
- Adresslogik beim Speichern von Dokumenten nutzt zentrale Funktion aus der CustomerDB
- Design Change in Select2 für bessere Lesbarkeit
Release Date: 18.03.2026
- Sortierung aller Dokumentarten (Rechnungen, Angebote, Mahnungen, etc.) nach Erstellungsdatum korrigiert
- Angebote haben jetzt auch die Möglichkeit Zahlungsbedingungen einzufügen
- Mahngebühren (1./2./3. Mahnung) können jetzt in den Zahlungsbedingungen pro Mahnstufe konfiguriert werden
- Beim Erstellen von Mahnungsentwürfen aus Rechnungen werden Mahngebühren automatisch aus den Zahlungsbedingungen übernommen
- Button zum Nachladen der Mahngebühr im Mahnungsformular basierend auf der gewählten Mahnstufe
- Angebotsstatus wird jetzt als farbige Badge/Pill in der Angebotstabelle dargestellt
- Mehrfachauswahl-Filter für Angebotsstatus (analog zu Rechnungen)
- Filter "E-Mail an Kunde versendet" für Angebote hinzugefügt
- Einfügen von Übertragungsviews zwischen Angebote->Auftragsbestätigung->Rechnung
- Angebote und Auftragsbestätigungen enthalten nun auch die Skonto Informationen, diese werden außerdem mit durchgereicht
- Tooltip für Standardeinstellungen in der Navigation hinzugefügt
- Mahnstatus und Mahnungen werden in Rechnungsübersicht übersichtlicher und mit Verlinkung angezeig
Release Date: 03.03.2026
- Angebotspipeline hinzugefügt
Release Date: 02.03.2026
- Allgemeiner Rabatt akkumuliert nicht mehr bei wiederkehrenden Rechnungen (Rabatt-Zeile wird beim Erstellen des nächsten Entwurfs ausgefiltert)
- Monatsnamen in wiederkehrenden Rechnungen jetzt der lokalen Sprache entsprechend
- Vorzeichen bei Stornierung von Gutschriften/Stornorechnungen werden jetzt korrekt negiert, damit die Buchung aufgeht
- Gutschriften/Stornorechnungen durch neue Rechnung aufheben — statt Kaskaden-Stornierung wird eine neue Rechnung erstellt (XRechnung Type-Code 380)
- Drag & Drop für Positionen in Dokumenten
- Neue Tabellenspalte: Steuersumme effektiv (tax_sum_effective)
- E-Mail versenden und als versendet markieren jetzt auch für Stornorechnungen verfügbar
- Leistungsort wird mit dem "Hole Rechnungsdaten"-Button automatisch mit der Lieferadresse befüllt
- Bei Fehlern beim Erstellen von DocX/PDF wird ein Dokument nicht mehr in einen fehlerhaften Zustand gewandelt
- max_length für Adresszusatz auf 150 erhöht
Release Date: 19.02.2026
- Firmenname wird jetzt auch in den festen Rechnungsdaten korrekt abgespeichert
- Firma und Kunde sind bei Zahlungsbedingungen jetzt optional
- Komplett überarbeitetes Dashboard mit neuem modernem Design (KPI-Karten, Sparkline-Charts, Dark/Light-Mode-Unterstützung)
- Neue KPI-Kennzahlen: Offene Rechnungen (Summe + Anzahl), Überfällige Rechnungen (Summe + Anzahl), Offene Angebote (Anzahl)
- Neuer Bereich "Zahlungen" mit Jahres-/Monatsvergleich und 12-Monats-Trend
- Neuer Statusfilter für Rechnungen: Filterung nach Status (Entwurf, Erstellt, Versendet, Überfällig, Mahnung, Bezahlt, Storniert)
- Neue Statusspalte in der Rechnungstabelle mit farbcodierten Badges
- Neues 2-Spalten-Layout für alle Dokument-Formulare (Kategorie links, Eingabefelder rechts) — betrifft: Rechnungen, Angebote, Gutschriften, Mahnungen, Zahlungserinnerungen, Stornorechnungen, Auftragsbestätigungen, Lieferscheine, Wiederkehrende Rechnungen sowie Einstellungsformulare (Dokumentvorlagen, Zahlungsbedingungen, Mengeneinheiten)
- Ordentliche Fehlermeldung, wenn Vorlagen Docx nicht vorhanden ist
- Mailverlauf jetzt im Frontend angezeigt
- Löschen von Dokumentvorlagen ist nicht mehr möglich (Schutz vor versehentlichem Löschen)
Release Date: 10.02.2026
- New: Serverinterne Möglichkeit geschaffen ein fehlerhaftes PDF neu zu generieren
- Nachfrage bevor Rechnung storniert wird ob das wirklich passieren soll
- Wenn ein Kunde oder Firma nicht existiert oder archiviert wurde, wenn eine Rechnung per API erstellt werden soll, wird jetzt eine Fehlermeldung zurückgegeben
- Anpassungen für E-Rechnung (jetzt auch für andere Dokumenttypen als Invoice möglich)
Release Date: 02.02.2026
- Neue Felder für Tabellen: Summe Steuer, Leistungszeitraum, Leistungsperiode, Bemerkungen
Release Date: 02.02.2026
- Wiederkehrende Rechnungen aus dem Dokumentart-Filter entfernt (sind implizit durch Rechnungen enthalten)
- Diverse Validerungsfehler ERechnung ausgebessert
- Summen in den Fußzeilen von Tabellen
- Verbesserter XLSX-Export
- Zahlen werden als echte Excel-Zahlen exportiert (nicht als Text)
- Automatische Summenzeile am Ende mit Excel-Formeln (=SUM(...))
- Korrekte Zahlenformatierung (#,##0.00)
Release Date: 28.01.2026
- Bugfix: Docker start Problem mit DB Änderungen
Release Date: 28.01.2026
change_log Feld durch internal_notes ersetzt (Feld existierte nicht mehr)
- RecurringInvoice - Wiederkehrende Rechnungen als neues Addon
- Rechnungen mit Wiederholungsintervallen (monatlich, vierteljährlich, halbjährlich, jährlich)
- Konzept "Immer eine Rechnung vorausdenken": Beim Finalisieren wird automatisch ein neuer Entwurf für den nächsten Termin erstellt
- Dynamischer Leistungszeitraum mit Platzhaltern (
{{month}}, {{year}}, {{quarter}}, etc.)
- Task für automatische Verarbeitung fälliger Rechnungen
- Erstellung aus bestehender Rechnung via Kontextmenü
- Auftragsbestätigungen und Lieferscheine integriert
- Mehrfach-Filter für Dokumentenauswahl
- Effektive Summen zur Auswahl in den Tabellen (mit negativen Vorzeichen bei Storno/Gutschrift)
- Rabattposition auf Knopfdruck hinzufügen
- Zahlen in Positions-Inputs rechtsbündig
- Type-ignore Kommentare für Django/Pylance Typisierungsprobleme in
forms.py, views.py, filters.py
Release Date: 22.01.2026
- Neues Feld für Rechnungstemplates "address_recipient_short"
Release Date: 20.01.2026
- Test-Framework hinzugefügt
Release Date: 19.01.2026
- Leistungszeitraum kan manuell von Protool migriert werden
Release Date: 19.01.2026
- Leistungszeitraum als neues Feld für Rechnungen
- Lange Kundennamen im Brieffenster (Adresse) werden umgebrochen
Release Date: 19.01.2026
- Codierte Sonderzeichen in PDFs ausgebessert
- Callback Service Implementation (Storno-Mitteilung an anderes Tool)
Release Date: 19.12.2025
- Allgemeiner Rabatt wird nun beim Wandeln korrekt berechnet
- API für document-id
- Korrekte Update URL wird nun zurückgegeben (mit BASE_URL)
- Möglichkeit Rechnungen automatisch zu versenden, wenn sie über die API erstellt wurden
- Beim Erstellen von Rechnungen über die API werden jetzt automatisch die korrekten Zahlungsbedingungen applied
- Detail Pages überarbeitet (mit neuer TSA Detail Page Version)
- Formatierung große Zahlen in Tabellen korrigiert
- Document Id Filter zu API und Frontend für Rechnungen hinzugefügt
Release Date: 01.12.2025
- Umbau hin zu GeneralModelClass und GeneralTableClass (beinhaltet Kontextmenu Umbaue)
- SideNav neu geordnet
Release Date: 06.11.2025
- Es wurde ein Fehler bei der Erstellung der E-Rechnung korrigiert, der das korrekte Wandeln von Rechnungen allgemein verhindert hat
Release Date: 04.11.2025
- Wenn man auf "Wandeln" geklickt hat und ein Fehler beim Absenden passiert ist, wurde das Dokument beim Speichern als Entwurf anschließend immer gewandelt
- Lösung für den Logikbruch des Löschens der letzten Position eines Dokuments korrigiert
- Das Tool fragt jetzt nach, bevor eine Position endgültig gelöscht wird
- PWA Funktionalität
- Beim Setzen des Angebotsstatus von Buchhaltungstool an Warenwirtschaft => Preisliste an sich auf Aktiv setzen
Release Date:
- Die Link zum Angebot bei erstellung eines Preislistenangebots sollte nun korrekt sein
Release Date: 06.10.2025
- Stückeinheiten lassen sich wieder zuverlässig über die API anlegen und bearbeiten.
- Die Entwurfs-Logik in Tabellen arbeitet nun mit der korrekten Reihenfolge.
- Beim Zahlungsabgleich entfällt die fehlerhafte Entwurfs-Logik.
- Rückkanal: Preislisten-Angebote melden Statusänderungen jetzt automatisch an die WaWi.
- API-Antworten zu Preislisten-Angeboten enthalten einen direkten Link zum Angebot.
- Temporäre Firmen und Kunden werden bei der Angebotserstellung mit angezeigt.
- CustomerDBMirror-Daten wurden für das jüngste WaWi-Update erweitert.
- API-Endpunkte für Rechnungen liefern stornierte und aktive Belege separat aus.
- Angebotsstatus kann auch nach der Finalisierung angepasst werden.
- Fehlende/temporäre Kunden werden bei der Angebotserstellung automatisch aus der CustomerDB nachgeladen.
- Stückeinheiten werden bei Bedarf selbstständig erzeugt.
- Tabellenklassen und
models.py wurden refaktoriert (u. a. Typensicherheit, TeamSuite-Update).
- Dokumentkommentare und Zahlungsbedingungen fassen nun bis zu 1.000 Zeichen.
- Globale Datenbankabfragen nutzen
objects_with_temporary, und das Poetry-Setup wurde aktualisiert.
Release Date: 28.07.2025
- Wandeln ohne vorherigen Entwurf sollte jetzt wieder funktionieren
- Das Löschen von Rechnungspositionen sollte das Speichern nun nicht mehr verhindern
- Einzelne Datev Exporte können erzeugt werden
- Datev Export mehrerer Dateien beachtet jetzt keine Entwürfe mehr, da diese nicht in DATEV exportiert werden dürfen
- Der Button "Admin Panel" wird nun nur denjenigen angezeigt die darauf auch wirklich Zugriff haben
- "Alle mahnen Button" hinzufügen
- "Alle mahnen" Erinnerung-Funktionalität (E-Mail an entsprechende User)
- "Vom Protokoll zur versendeten Rechnung"-Funktionalität von ProTool
- Ein-/Ausblenden von Tabs in der Dokumentenansicht
- Die "Menge" bei Positionen kann nun in 0,25er Schritten erhöht und gesetzt werden
- Durch das UI wird nun sichergestellt, dass immer mindestens eine valide Position (Ausgefüllte Beschreibung und Menge > 0) vorhanden ist
Release Date: 02.06.2025
- Bezahlobjekte (bei Zahlungen) haben nun einen korrekten Link
- DATEV Export für ausgewwählte Rechnungen/Stornorechnungen/Gutschriften
- Tools in Sidenav über Tool-Hub abrufen
- Mehr Statusangaben für Angebote (Fertig bearbeitet/Ungültig)
- Beim Eingeben von Zahlungen kann bei Bedarf nun auch ein Nettobetrag eingegeben werden
- Auslagerung von Eingabe der Zahlungsbedingungen und Vorlagen ins Frontend
- Überarbeitung Formatierungsoptionen Rechnungspositionen (Markdown light/TriviMD)
Release Date: 07.04.2025
- Umbau zur "Side Navigation"
- Download aller PDFs innerhalb des gewählten Filters hinzugefügt
- Bei allen Detail und Update-Ansichten das Kontextmenü wie aus der Tabelle bekannt hinzugefügt
- Profilinformationen aus Tool-Rahmen eingefügt
- In den Tabellen wird jetzt auch die Kundennummer angezeigt
- Angebot zu Filter bei Rechnung hinzugefügt
- Kontextmenü "Rechnungen zu Angebot anzeigen" hinzugefügt
- Spalte "Rechnungen" für Angebote eingefügt
Release Date: 03.02.2025
- Detail-Anzeige für Zahlungen hat kein PDF (Vorschau entfernt)
- Spaltenfilter für Exporte wurde nicht beachtet
- Feld für "Vollständig bezahlt am" bei Rechnungen hinzugefügt
- Feld für Zahlungseingang abgeändert (Zeit entfernt)
- Farbliche Hervorhebung der jeweiligen Rechnungsnummer wenn storniert/bezahlt/nicht bezahlt
Release Date: 17.01.2025
- Das Kontextmenü innerhalb der Übersichten-Tabelle wird jetzt korrekt angezeigt
- Der Haken "identisch mit Kundenadresse" wird jetzt respektiert beim Absoeichern von Kundendaten in Dokumenten
Release Date: 17.01.2025
- Speichern war nach Löschen von Positionen nicht mehr möglich
- Doppelte Zeilumbrüche werden bei PDF Erstellung vermieden
- Korrekte Anzeige der Angebotsnummer bei Entwürfen
- Vorschau für PDFs eingefügt
- Angebote in Rechnung umwandeln
- Kontenrahmennummer als Auswahl für Tabelle hinzugefügt
- Zurückgestellt als Angebotsstatus hinzugefügt
- Textmenge und -anzeige für Positionen verbessert
- Textfeld bei Positionen wächst mit eingegeber Textmenge
Release Date: 13.01.2025
- Problem beim Bearbeiten von Dokumenten behoben (alpine.js)
Release Date: 13.01.2025